게시판

공지사항

  • 게시판
  • 공지사항
공지사항

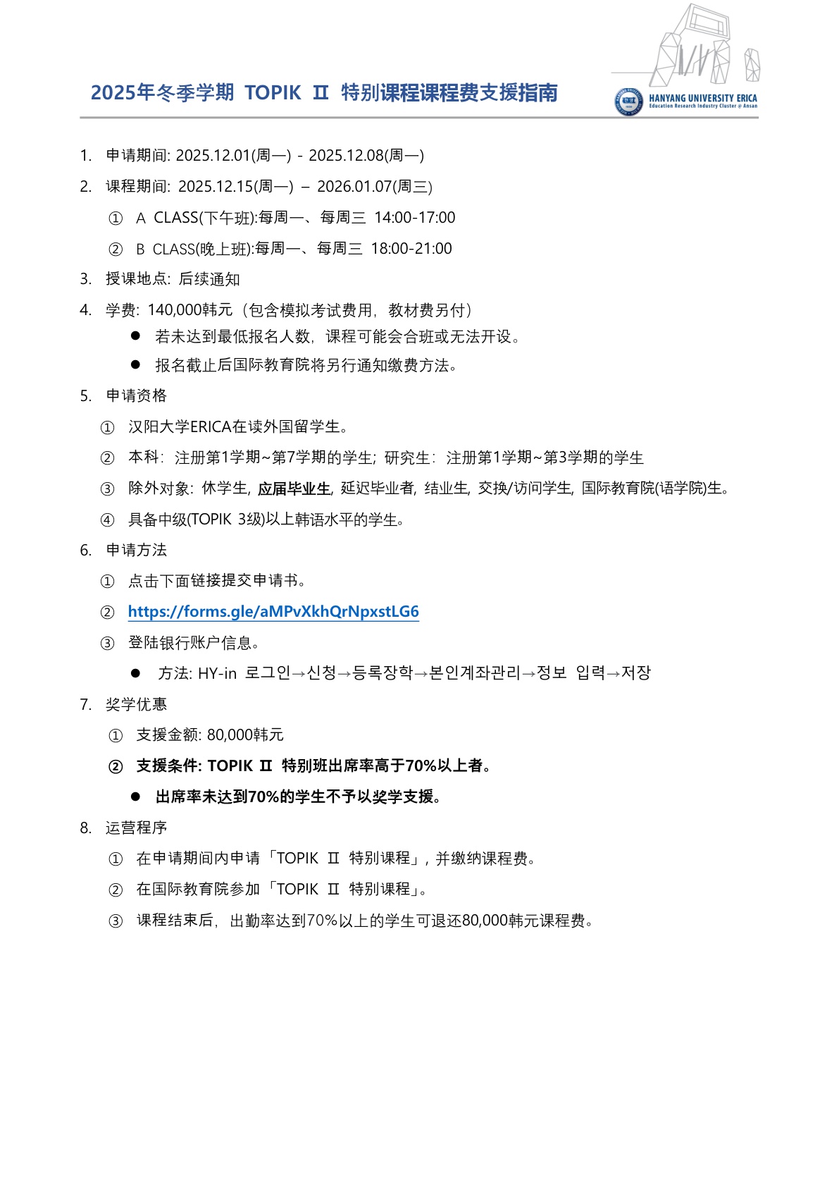
장학 | 2025년 겨울학기 TOPIK 특별대비반 수업료 지원 안내 I 2025年冬季学期 TOPIK 特别课程课程费支援指南 I Tuiti…

페이지 정보

  • 작성자 : 관리자
  • 작성일 : 2025-11-27
  • 조회 : 323회

본문

-신청기간: 2025.12.01(월) ~ 2025.12.08(월)

-신청링크: https://forms.gle/aMPvXkhQrNpxstLG6

1a74034cdb64974874fc47b955c7f3c8_1764204872_3752.png
1a74034cdb64974874fc47b955c7f3c8_1764204879_8787.jpg
1a74034cdb64974874fc47b955c7f3c8_1764204886_5612.jpg
1a74034cdb64974874fc47b955c7f3c8_1764204891_9958.jpg
 

개인정보처리방침

Close

이메일무단수집거부

닫기